Understanding Multilingual Support in VIDIZMO
The technology was built for one sole purpose - to make information more accessible. With the internet emerging as the most powerful source of knowledge for people around the globe, it has now become more important than ever for organizations to be able to communicate and interact with their customer base in a range of different languages. This key feature helps them expand their audience internationally and explore new areas of business in different parts of the world.
80% of the internet users in 1996 were native English speakers and by 2010, only 27.3% spoke English as a first language (source).
VIDIZMO's multilingual content management system gives your organization the ability to brand and showcase your web portal and its content in multiple languages. The absence of which can lead to manual management of the web and its content, which would need lots of effort and might cause inconsistencies.
Concept
Multilingual Options
In order for you to fully avail the rich feature of multilingualism in the portal, you need to understand the two options and how you can choose only one of them depending upon your use-case:
- The first option allows you to add support for Portal navigation in all our allowed languages. Choosing a default language in this option shall ensure your Portal loads in the default language when they first land on the Portal, after which they may choose their own preferred language, and conveniently continue their usage of the platform in that language. However, this option does not allow you to upload and insert content into the system in various languages for the users browsing in that respective language. This means that if Portal's default language is Spanish, an end-user may browse and navigate your Portal in English (their preferred language), but will only be able to search, stream, read and consume your content in Spanish.
- The second option, however, gives you that rich flexibility of uploading content (videos, images, documents) and their related information (title, description, tags, and other attributes) in various languages based on your target audience. This option allows you to select a few or all languages in which you will be branding/translating content for your end-users, hence enabling you to shape powerful user experiences where they can load the entire portal and its complete content in their preferred language. This option shall require the content creators to switch their language from their Profiles to ingest data in that specific language.
Managing Language Preference for Multilingual Content
VIDIZMO allows its end-users to browse the Portal and its content in their preferred language, subject to the multilingual settings configured by the customer organization. With support for LTR (written/read from left-to-right) and RTL (written/read from right-to-left) languages, VIDIZMO adjusts the layout of the relevant pages accordingly.
Account Administrators** can configure a set of allowed languages for the Account and its corresponding sub-Portals whereas users can change their preferred language from the Portal's My Profile section. In order to enable multilingual functionality on your portal, read more about it here: How to Change Portal Language.
At the time of enabling multilingual functionality, you have to choose Allowed Language as well as Default Language, the significance of each has been explained next.
Default Language
The selection of the Portal's Default Language matters as any content metadata or Portal's information when saves into the Default Language, it automatically populates for all of the content metadata and Portal's Information for all Allowed Languages. So that the users of an Allowed Language can see the portal's content/information in Default Language if there is no relevant information available in the Allowed Language. This is also called Language Fallback in VIDIZMO.
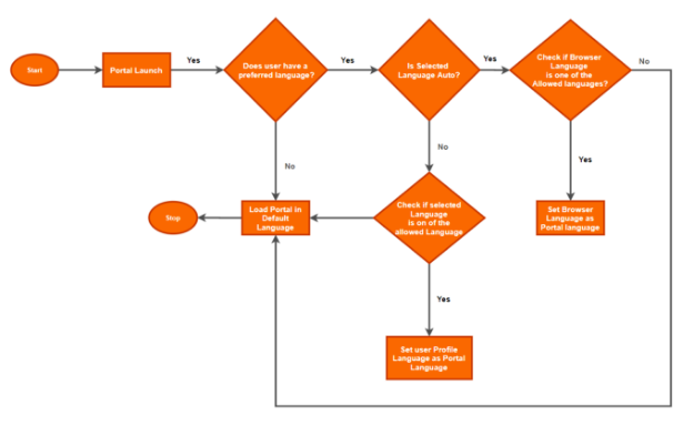
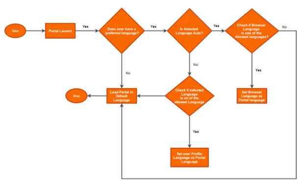
The flowcharts given below are depicting how Language Fallback works on Portal and content in various scenarios.
1. Content metadata Fallback scenario

2. Portal language Fallback scenario

Allowed Languages
The Allowed Languages field helps you select the languages in which you want your content (Media title, description, tags, etc) to be populated into the portal by the creators/collaborators so that your end users can view the content in their preferred language out of the ones allowed.
Below is the list of supported languages that you may select for your Account based on your organizational use-case:
- Afrikaans
- Arabic
- Bosnian
- Catalan
- Mandarin
- Czech
- Dutch
- English
- Español
- French
- German
- Greek
- Hebrew
- Hindi
- Indonesian
- Italian
- Japanese
- Polish
- Portuguese
- Russian
- Serbian
- Slovak
- Korean
- Tamil
- Turkish
- Ukrainian
- Urdu
Branding Portal in Multiple Languages
VIDIZMO's multilingual functionality is powerful enough to help you translate your Portal's branding which includes Navigation menu and Thesaurus into 27 different languages so that your end users can view Portal branding in the language of their choice To learn about VIDIZMO Portal Branding, see:Understanding Branding Settings.
Using VIDIZMO multilingual feature one can brand following into multiple languages.
Portal Title and Description
To give a customized feel to your Portal, VIDIZMO allows you to add Portal Title and Description in all/any Allowed Languages. This helps you to create a distinct identity with a description that can assist users in understanding the Portal's specifics in their selected language.
In order to define Portal Title and Description in an Allowed Language say Spanish, switch your portal language to Spanish from My Profile section, and then update Portal Title and Description in Spanish.
Below is a diagrammatic representation of which portal Title and Description would be visible to your portal visitors in different scenarios. The fallback scenario for Portal Title and Description is same as content fallback scenario.
Note: At the time of Portal creation, Portal Title and Description are mandatory fields that shall be set the same against every allowed language in the
Portal. Hence, for users browsing in any language, the same title and description will be displayed, unless their value is updated in their respective language.
Navigation Menu
VIDIZMO allows users with Portal Management to customize the Portal's navigation menu and add links to any resource that can be accessed via a URL. The navigation menu appears on the Portal's main navigation, displaying either the label (text) or icon for a link. Using VIDIZMO's multilingual feature you can seamlessly create a separate navigation menu for each Allowed Language.
To customize a navigation menu in an Allowed Language, switch your portal language to an Allowed Language and add menu items in that language. The fallback scenario for Navigation Menu is same as content fallback scenario.
Note: In case navigation menu is not defined in an allowed language say Spanish, then visitors with Spanish as their preferred language will not be able to see any navigation menu item(s).
Categories
VIDIZMO empowers you with the functionality to define a category or subcategory in the Portal for the media being published. This classifies, organizes and segregates the media content and facilitates the user in the search and sort of the relevant media. To learn more about categories in VIDIZMO, see: Understanding Categories.
VIDIZMO multilingual feature allows you to brand your categories in all Allowed Languages so your end-users can access to these categories and content inside them in their preferred language. To brand a category in an Allowed Language simply switch your language (in which you want to brand category) and then update its title and description in that language. The language fallback scenarios for Categories are similar to the content fallback scenario.
Thesaurus
VIDIZMO offers the flexibility to allow enterprises to customize the way certain terms appear on their Portal by using the Thesaurus feature. This feature simplifies the task of adding or replacing the terms appearing in the menu, headings, or labels across the entire Portal from a single interface. VIDIZMO multilingual features automatically convert aliases of the configurable terms in each Allowed Language so that your Portal visitors can view these terms in their selected language.
One can also update pre-configured aliases in all/any Allowed Language by changing their language and then editing the configurable term's alias. The fallback scenario for Thesaurus is same as content fallback scenario.
Tags
VIDIZMO Tag labels attached to content for the purpose of identification to give information. Tags assist the users in searching the media with ease, related media is listed on the basis of tags and it also gives a quick view of what the media is about before it is viewed. Moreover, tags are also used to display on the Playback page in form of Tags Cloud. To learn more about it, read How to Configure and Use Enterprise Tags.
Using VIDIZMO multilingual feature you can create a one-to-one association of tags in multiple languages. This tag association allows you to create a tag in any one of the Allowed Languages once and then update the same tag for each other allowed languages.
Note: Tags association can be also be created by Contributor+ users from content's Basic Settings page if 'Allow publishers to add new tags when publishing/drafting Media' option is enabled from the Global Tags screen.
After creating this tag association.
i. The updated tag will be available to be added with the content in those Allowed Language(s) for which it was updated.
ii. If you translate an existing tag in multiple languages. and that tag was previously associated with a few media files, then the system shall automatically display its translated counterpart whenever a user browses the content in an allowed language (in which translations were made).
Below is a diagrammatic representation of which Tag(s) would be visible with your Portal's content to the visitors in different language scenarios.

Privacy Policy
A Privacy Policy is an important piece of legal information that is not only required by law but also serves as a veritable document that imparts significant information about how an organization processes, stores and uses data of its end-users and aims to clarify every possible scenario where an end user's personal data will be stored and used in the system.
If you attract visitors from all over the world, you will need to consider providing multiple translations of your Privacy Policy. Using VIDIZMO multilingual feature you can design Privacy Policy in Allowed Languages for your Portal so that Portal visitors can assess the terms and conditions of the Portal in the language of their choice. The language fallback scenarios for Privacy Policy are similar to the content fallback scenario.
SSO Apps Messages
Single sign-on (SSO) is an authentication process that allows a user to access multiple applications with one set of login credentials regardless of the applications' platform, technology, or domain. This allows ease of use for the end-users and ease of management for administrators. To see full list of supported SSO providers in VIDIZMO and how they can be integrated with your VIDIZMO click here.
At the time of SSO integration, authorized users can write a customized message to be displayed at VIDIZMO login screen. Using VIDIZMO multilingual functionality you can also write this message in all allowed languages. So your authenticated users can easily avail SSO login functionality by understanding the message in their language. The fallback scenario for the SSO message would be similar to the content fallback scenario.
User Registration Form
In VIDIZMO, users can design registration form to the required information, before adding someone to the Portal. VIDIZMO multilingual feature is not only powerful enough to automatically translate the default User Registration Form in all Allowed Languages but also empowers you to add custom fields to the existing form in each allowed language. So your anticipated users clearly understand the requirements of the user registration form in their own language. The fallback scenario for the User Registration Form is same as content fallback scenario.
Branding Content in Multiple Languages
VIDIZMO provides its user the ability to define a list of parameters for every media file uploaded. These parameters determine the file's metadata, availability, and accessibility of the content. When VIDIZMO multilingual functionality is turned on, the authorized Portal users can define content's metadata into each Allowed Language to enhance content's accessibility for the end-users in their preferred language.
To brand content in Allowed languages, the authentic Portal users have to enter content's Title, Description, and Tags, for all or any media of their choice into multiple languages and save it. And that's all that we needed to make Portal content available into multiple languages. To understand it using a flow-diagram navigate to content fallback scenario.
Note: The impact of Media Settings (Publish, Access, Sharing) updated in one language will have the same impact on that content for all other languages.
Using VIDIZMO multilingual feature you can translate following into multi-language;
-
Media Title
-
Media Tags
-
Media Description
-
Closed Caption (cc): Authorized Portal users can upload a closed caption file separately for each allowed language. To learn more about it, read How to Add Closed Captions.
-
Custom Attributes: VIDIZMO by default has certain attributes that are associated with media on the platform. However, users can also customize attributes to improve search visibility and metadata. These attributes can be of three types Text, Dropdown, and Date. Similar to Tags, custom attributes mimic the same association rule. To learn more about custom attributes. To learn more about it, read How to Manage Custom Attributes.
Note: Make sure the order of dropdown attributes should be the same in all language, otherwise, wrong association maybe created.
Read scenarios below to understand what will happen if a dropdown custom attribute has been updated.
Scenario#1
If drop-down custom attributes values have been updated from Portal Settings then, old values will remain intact with the corresponding media.
Scenario#2
If a dropdown custom attribute has values set [E1, E2, E3] and [S1, S2, S3] for English and Spanish respectively and a media has a custom attribute value set as E2 and S2 for both these languages. Now, E2 and S2 are replaced by NE2 and NS2 respectively. Then, for that media available in languages other than English and Spanish will not have any custom attribute attached to it.
To reflect updated changes in any of the media and the corresponding changes will automatically be updated with associated media automatically.
- Annotations: Annotations are small notes, tags, or comments in a content intended to achieve a lot within a limited canvas at a particular frame of a video, page in a document, or portion of an image, etc. To learn more about annotations, read Understanding Annotations. With multilingual functionality, you can create versions for annotations for all allowed languages.
- Playlist & Collections
- Live Sessions
- Quizzes & Surveys: With VIDIZMO multilingual support, authorized portal users can also create their surveys and quizzes in all allowed languages.
Note: Once a quiz / survey has been created in one language, all new questions must be incorporated in the same language within them. Otherwise, it can cause discrepancy into the fields defined into other language(s).
Browsing Content in Multiple Languages
Keeping in view the inherent challenges faced by the users in searching for relevant information in multiple languages, VIDIZMO has implemented a powerful search tool that sunders your search in such a way that your Portal visitors get results which are associated with their browser Language. For example, based upon permissions assigned to the user and their browser language, a search can be performed to fetch results that match keywords defined in entities such as Tags, Author Name, Closed Captions (CC), Category names, and those defined as Custom Attributes. To learn more about search, read Understanding Search in VIDIZMO. Content sorting in your language is also one of the ease that VIDIZMO multilingual brings for you. Which allows you to sort content alphabetically in your language.
Considerations
- When you revert back from a portal with multilingual content to default portal settings with support for multiple languages, your multilingual content will remain intact. For example, all videos, tags or other content saved in French will be preserved and can be re-browsed when multilingual is switched back on.