Understanding Alert Generation Policy for Sensitive Evidence and Cases
A digital evidence may undergo changes within its lifecycle (moderation, update, delete, re-upload so on and so forth) - most of these activities warrant attention from the designated officers who then can take necessary actions. Hence, it is imperative for Digital Evidence Management solutions to have the capabilities to allow users to keep tabs on confidential or sensitive digital evidence or cases. In order to streamline the process of notifying the concerned authorities, a robust mechanism has been engineered in VIDIZMO application to ensure that alerts specific to certain events can be subscribed to.
Concept
Users who have permissions to flag such sensitive content within the portal are able to receive alert notifications on them. This can be done when they are part of a security group that has permissions for Flaggin enabled. The default security group that grants this permission is the Content Manager group.
Once a user has been authorized to flag content, they can subscribe to a list of events applicable an evidence or case within the portal. Notification preferences can be set at two levels:
- Default Notification Preferences: Once you set your default notification preferences, we ensure not to bother you every time you flag an evidence or case in the portal. We apply the default policy on the evidence(s) and case(s) you flag from that point onwards.
- Custom Notification Preferences: We also allow you the flexibility of setting a custom policy for every flagged content. You can do that in two ways:
- If you do not have a default policy, upon flagging of every evidence or case, we will ask you to set your notification preferences for the content you wish to flag
- If you do have a default policy and wish to set custom preferences on one of your flagged content later on, you can manage them on each evidence or case from the Flagged Content section.
Available Subscriptions
All activities that a user may perform on an evidence or a case trigger events in the application. These events have been made available for subscription such that users can receive notifications wherever an event is triggered.
The details for the event contain name of activity, subject (upon which the action was carried out), portal (in the context of which the action was carried out), and timestamp of when the action took place. Below is the list for those pre-defined set of events that an authorized user may subscribe to against flagged evidences or cases:
Evidence
- Evidence Playback: A Notification will be sent whenever flagged evidence is analyzed via VIDIZMO inspection/playback page.
- Evidence Download: A Notification will be sent when digital evidence is downloaded from a portal.
- Tamper Detected: Whenever the content tamper verification is run on evidence, a Notification will be sent to the subscribers.
- Evidence Deleted: A Notification will be sent when evidence is deleted from a portal. It will help you take appropriate actions (might be restoring evidence) if sensitive evidence has been deleted.
- Evidence Clipped: A Notification will be sent when evidence is clipped in the system to make further copies of its segments.
- Evidence Copied: A Notification will be sent when digital evidence is/are copied from one portal to another.
- Evidence Re-uploaded: A Notification will be sent when evidence is re-uploaded into the portal replacing the old one.
- Evidence Updated: A Notification will be sent when settings of digital evidence are modified which include the following:
- Evidence Title
- Evidence Author
- Evidence Description
- Tags associated with the evidence
- The folder in which the evidence was placed
- Any other change in Media Settings excluding change of viewing access, password, permission to download and thumbnail. This change includes uploading of timed data files such Closed Captions, or a change in Custom Attributes.
- Viewed Chain of Custody: Whenever the Chain of Custody of flagged evidence is viewed, a Notification will be sent.
- Evidence Viewing Access Changed: A Notification will be sent to the subscribers whenever viewing access of the flagged evidence has been updated.
- Password Add/Update/Deleted: A notification will be sent, in case
- Evidence access has been restricted by password
- Password has been updated for a restricted evidence
- Password has been removed from evidence
- Thumbnail Capture: Whenever a thumbnail of a video is captured, a notification will be sent. As it's equivalent to playing back evidence.
- Allow Downloading: A Notification will be sent when downloading is enabled on evidence.
Case
- Case Playback: A Notification will be sent to the subscriber of the flagged case when its evidence is/are viewed/watched.
- Evidence Added In Case: A Notification will be sent when evidence is/are added in a flagged case.
- Evidence Removed from a Case: A Notification will be sent when evidence is/are removed from a flagged case.
- Case Deleted: A Notification will be sent when a flagged case is deleted from a portal. It will help you take appropriate actions (might be restoring the case) if a sensitive case has been deleted.
- Case Updated: A Notification will be sent when settings of the flagged case are modified which include the following:
- Case Title
- Case Author
- Case Description
- Tags associated with the case
- The folder in which the case was created
- Any other change in Case Settings excluding change of viewing access, password, permission to download and thumbnail. This change includes changing availability for a Case, updating its Custom Attributes, etc.
- Viewed Chain of Custody: Whenever the Chain of Custody of a flagged case is viewed, a Notification will be sent.
- Case Viewing Access Changed: A Notification will be sent to the subscribers for that event whenever viewing access of the flagged case has been updated.
- Password Add/Update/Deleted: A notification will be sent, in case
- Case access has been restricted by password
- Password has been updated for a restricted Case
- Password has been removed from Case
Subscriptions Revoked
Un-subscribe by choice
Users can unsubscribe to the events by choice by:
- Unflagging content in which case all events subscribed on them will be unsubscribed
- Modifying their notification preferences on any of the flagged content from Flagged Content section
Note: After flagging some content in the portal, modifying your default notification preferences will have no change on the preferences set for already flagged content. The new preferences will be applicable on content you flag from that point onwards.
Un-subscribe automatically
Below are certain scenarios in the event of which you will be automatically unsubscribed to a few or all of the events you were previously subscribed to:
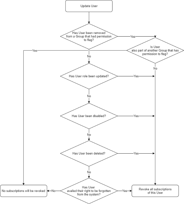
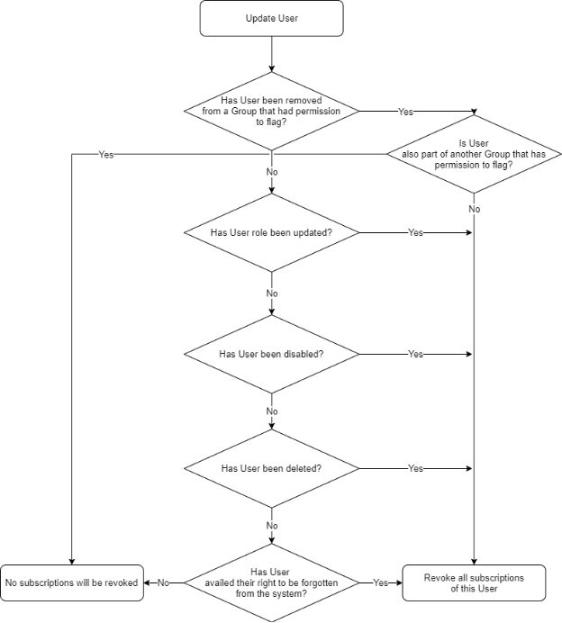
-
Whenever a User is updated Here is a flowchart to aid understanding of the various scenarios related to this change:

-
Whenever permissions assigned to a Group are updated Here is a flowchart to aid understanding of the various scenarios related to this change:

-
Whenever members of a Group are updated Here is a flowchart to aid understanding of the various scenarios related to this change:

-
Whenever a User Group is deleted Here is a flowchart to aid understanding of the various scenarios related to this change:

-
Whenever Media is updated Here is a flowchart to aid understanding of the various scenarios related to this change:
